吴遵民,陈峥|“泛在”何以“可及”:中国终身教育体系构建的逻辑演进、实践困境与策略破解
作者简介
吴遵民(1952-),男,上海人,华东师范大学教育学部教授,博士生导师,主要从事教育基本原理、教育政策与立法、终身教育与社区教育研究;
陈峥(1982-),男,河南郑州人,湖北开放大学终身教育研究院副研究员,主要从事教育史、终身教育研究。
引用文本
“泛在”何以“可及”:中国终身教育体系构建的逻辑演进、实践困境与策略破解[J].河北师范大学学报(教育科学版),2026,28(2):7-17.
摘要
构建“泛在可及的终身教育体系”是教育强国建设提出的重要目标,旨在解决终身教育“泛而不及”的困境。中国终身教育体系建设历经了体系定位由并列走向融合、政府责任由管理转向服务、政策理念由供给导向转变为学习者中心的演进过程,逐渐形成了以全民、全程、全域为特征的框架结构。“泛在可及的终身教育体系”的核心在于推动教育资源的广泛供给与公平可及,实现学习需求与资源供给的有效配给。其结构系由学前教育与家庭教育、学校教育、学校后的继续教育三大部分组成,建设重点在继续教育。其实现路径包括建设学分银行以打通学习成果转化渠道,依托数字化学习平台实现资源整合与普惠共享,发展个性化继续教育满足多样化需求及推动老年教育从“娱乐型”向“赋能型”转型,以消减老龄化给社会经济带来的巨大压力。“泛在可及”强调打通体制壁垒、整合多元资源、保障公平普惠,实现“人人皆学、处处能学、时时可学”的愿景,以为教育强国建设奠定理论与实践基础。
关键词
教育强国;终身教育体系;泛在可及;继续教育;数字化学习;老年教育
一、问题的提出
“终身教育”理念由来已久,世界各主要国家和地区业已形成了相对完备的体系。中国终身教育体系的构建亦经历了一个从理念引入、制度创新到战略提升的演进过程。但就总体发展而言,在“终身教育”传入中国以后,长期面临的却是“概念热、落地难”的困境。2025年1月19日,中共中央、国务院印发《教育强国建设规划纲要(2024—2035年)》(以下简称《纲要》),就今后中国教育发展目标作了进一步明确部署。在《纲要》“总体要求”部分提出了全面构建八大体系,“泛在可及的终身教育体系”位列其中[1]。这充分显示出终身教育体系在国家教育发展战略中的重要地位,同时也更明确了其要面向全民、面向未来的前瞻目标。终身教育体系建设并非全新议题,早在1995年颁布的《中华人民共和国教育法》第十一条中就曾规定要“建立和完善终身教育体系”。本次教育强国建设再次强调终身教育体系的构建,并特别提出“泛在可及”的具体目标,意义深远。
一个“泛”字既突显了当下终身教育体系构建过程中的特征,同时又明确了未来发展的方向。一方面,“泛”字可被理解为广泛与宽泛,经过约40年持续不断地推进,终身教育理念深入人心,各种教育资源日积月累,当下已达无所不在、随处皆有的程度;另一方面,“泛”字也点出了目前终身教育体系建设过程中的困境,即存在“泛而不实”的问题。时至今日,终身教育体系在政策推进与切实落地之间还存在鸿沟,各种教育资源的统合与共享依然遭遇障碍,终身教育所产生的动能亦还未能转化为普通民众的切身感受。因此,面向全民、展望未来,如何把一个空泛的理念落到实处,如何把终身教育思想产生的巨大影响力转化为赋能个体成长、推动社会进步的强大动力,是《纲要》提出“泛在可及”目标的核心思想与行动细则。
那么,终身教育体系何以做到既“泛在”又“可及”?这不仅是亟待回应的理论课题,同时更是一项关系教育强国建设的实践命题。为此,本文将在回顾中国终身教育体系政策推进与历史演变过程的同时,就“泛在可及”终身教育体系的内在意蕴与体系结构进行深度分析,并结合现实困境与破解策略展开讨论,以凝聚学术共识、明确发展方向,探索难题破解的具体路径。
二、终身教育体系构建的政策回顾与演进脉络
终身教育体系构建的理念并非本土独创,其源于20世纪60年代在国际范围内兴起的现代终身教育思潮①。该思潮在20世纪70年代末传入中国,历经40余年的传播、吸收与本土化发展,已逐渐形成具有中国特色的政策框架与实践路径。在这一过程中,国家层面不断通过纲领性文件的制定确立战略定位、细化制度安排,地方探索亦持续丰富了本土实践经验。因此,回溯政策演进脉络与发展过程不仅有助于揭示“泛在”的由来,也为进一步探讨能否实现“可及”提供了历史视角与现实观照。
(一)终身教育体系构建的政策回溯
就中国终身教育的思想传播、政策制定与体系构建而言,大致经历了五个重要发展阶段。一是萌芽期(1977—1987年),终身教育理念开始进入中国学界并介入政策话语。1977年,上海师范大学外国教育研究室主办的《外国教育资料》开设专栏介绍终身教育,这标志着终身教育思想开始引入国内。随后《当代重要教育思潮—终身教育》《日本终身教育的进展》等引介性学术成果相继出版,终身教育亦逐渐进入学术研究与政策关注的视野[2]。1980年,教育部发布《关于进一步加强中小学教师培训工作的意见》,明确提出“教师进修院校承担着中小学在职教师终身教育的责任”[3](P49),“终身教育”又首次被赋予了教育的具体功能。1987年,国务院批转国家教委《关于改革和发展成人教育的决定》,进一步提出成人教育在岗位培训、学历补偿、继续教育和社会教育中的多重任务[4]。于是中国开始形成从扫盲到大学后继续教育的制度框架,这亦为后续终身教育体系的探索与拓展奠定了初步基础。
二是初创期(1988—1998年),终身教育逐渐从理念传播迈向制度建构。1993年,在中共中央、国务院印发的《中国教育改革和发展纲要》文件中,首次明确提出“成人教育是传统学校教育向终身教育发展的一种新型教育制度”[5]。1995年,《中华人民共和国教育法》第一次将“终身教育体系”列入立法条款,这也标志着终身教育在制度建设层面获得了法律的认可。在此阶段,终身教育体系建设实现了由理念倡导向有政策话语支撑的方向转变。
三是拓展期(1999—2009年),终身教育的政策地位显著提升,逐步完成由教育发展策略向教育发展战略的重大转变。1999年,教育部发布《面向21世纪教育振兴行动计划》,明确“终身教育将是教育发展与社会进步的共同要求”,并确立2010年要“基本建立起终身学习体系”[6]的目标。此后“现代国民教育体系”与“终身教育体系”开始频繁出现在党和国家的重要政策文本中,终身教育亦逐渐被纳入教育发展的整体框架中。2005年,中国第一部终身教育地方法规—《福建省终身教育促进条例》诞生,终身教育由此开启了地方先行立法的进程[7]。在此阶段,终身教育理念不仅在政策话语中不断出现,而且在制度建设中开始落地。
四是深化期(2010—2024年),终身教育顶层设计不断完善,体系融合和理念转型的特征逐渐显现。2010年《国家中长期教育改革和发展规划纲要(2010-2020年)》提出“构建体系完备的终身教育体系”,强调“学历教育和非学历教育协调发展,职业教育和普通教育相互沟通,职前教育和职后教育有效衔接”,并明确到2020年基本形成终身教育体系[8]。2019年,中共中央、国务院在印发的《中国教育现代化2035》中又将“构建服务全民的终身学习体系”确立为十大战略任务之一,并明确到2035年“建成服务全民终身学习的现代教育体系”[9]。至此,长期存在的“国民教育体系”与“终身教育体系”并列的“双体系论”,终于实现了“合二为一”,并就彼此融合达成了一致共识。
五是成熟期(2025年至今),《纲要》在顶层设计层面提出“泛在可及”具体目标,标志着终身教育体系的建设开始进入制定实施细则并推进落地的阶段。这也是国家首次在顶层设计层面将终身教育理念植入本土教育实践,同时从政策制定与细则实施的角度,探讨终身教育如何从理论走向实践,从空泛迈向可及。《纲要》确立了一个具体目标:覆盖“人人”—终身教育应服务个体从“摇篮到拐杖”的整个生命历程;倡导“处处”—今后将以更加精准的个性化教育服务开启处处可学的终身教育发展新纪元;实现“时时”—通过人工智能等教育技术手段,为每个有教育需求的学习者随时提供其所需要的教育资源。彰显了国家在顶层决策层面,通过政策导向与制度设计开始落实具体的推进步骤与实施细则。
(二)政策制定凸现的终身教育演进逻辑
终身教育政策在中国的实施已历经40余年的演进与变化,其间基本完成了从理念普及、制度建构、战略定位、体系深化到全面成熟的阶段性演变,由此亦为整体推进教育强国建设奠定了坚实基础。在构建过程中,大体又呈现出三条既相互交织又层层递进的逻辑发展主线。
一是通过体系定位实现了从并列补充到体系融合的转换。在政策探索的初期阶段,“完善现代国民教育体系”常与“构建终身教育体系”并列表述,由此形成了所谓的“双体系论”。此观念延续了传统教育体系中“以学校中心”的思维定式,将终身教育视为国民教育体系的补充而非统合。随着理论研究的持续深入和实践经验的不断积累,尤其是《国家中长期教育改革和发展规划纲要(2010—2020年)》和《中国教育现代化2035》的相继出台,明确提出“基本形成终身教育体系”和“建成服务全民终身学习的现代教育体系”,这就从根本上打破了“双体系”并列甚至对立的传统框架,而将学前教育、学校教育、继续教育等整体纳入统一的国家教育体系之中。这也意味着终身教育将不再被视为某一阶段或某一类型的教育,而是贯穿人一生、覆盖全社会、包括各种教育形态及学习活动的完整教育生态。
二是明晰政府责任由管理者转变为公共服务供给者。在终身教育政策构建的早期,政府的角色更多的是行政管理者,主要通过颁布政策文件、制定实施意见来推动终身教育发展,虽然在制度起步阶段发挥了积极作用,但也容易出现“泛而不实”的问题。到了政策构建的后期,政府开始注重并强调“服务”的核心功能,即突出政府在体系构建中的主导作用与公共服务的供给责任,此时政府不仅是传统意义上的教育管理者,而更是学习资源的整合者、学习机会的提供者和学习环境的营造者,其职责在于保障每一位公民在不同人生阶段都能获得公平、优质与可供选择的教育支持。
三是政策理念实现了从供给导向到以学习者为中心的实质性转换与升华。早期政策主要关注“提供什么样的教育”,更多的是从教育供给端出发进行制度设计。进入深化期后,政策话语出现了明显转向,政策关注点亦从“我们提供什么教育”转向“民众需要学习什么”,强调尊重学习者的主体性、多样性和选择性,由此亦真正体现了教育的人民属性。这一转变凸显了以人为本的理念,也更象征着国家在教育治理理念上的深刻进步,这是从制度建构走向人的全面发展的价值回归,也为建成真正意义上的学习型社会奠定了重要的价值基础。
总之,中国终身教育政策的底层发展逻辑,凸显了国家决策的顶层意图,即由体系定位的转变、政府责任的凸显到政策理念升华的整体转型,亦反映了终身教育从学理探讨到政策演进、从国际引入到扎根本土的实践推进过程。这不仅彰显了国家教育治理理念的重大转变,更体现了国家对终身教育的高度重视以及政府与学界携手共进攻克理论难关、共同落实终身教育思想的坚定信念。至此,中国教育体系的建设已经从以学校教育为基础的1.0版发展到以终身教育思想为主导的2.0版,进而发展到以构建终身教育体系为目标的3.0版(见图1)。但体系的最终实现还需以“泛在可及”目标的实现为前提,也即终身教育体系必须融入并拓展原有的国民教育体系,而新国民教育体系又必须嵌入“泛在可及”的终身教育理念、目标与诉求。

三、“泛在可及的终身教育体系”的内涵结构与建设重点
“泛在可及的终身教育体系”的内涵结构与建设重点“泛在可及的终身教育体系”是从现代终身教育理念出发,伴随本土教育实践、政策演进、制度创新,逐步形成的崭新教育发展机制与框架。如前文所述,因为体系定位的转变、政府职能的凸显及政策理念的升华,从而共同奠定了新时代终身教育体系建设的目标导向与价值基础。在此背景下,“泛在可及”作为国家顶层设计的最新表述,其既是对以往“学习型社会”“全民终身学习”等政策话语的传承与深化,同时也是对数智时代教育公平与普惠诉求的回应。为了进一步推动上述目标的落实,首先需要对“泛在可及的终身教育体系”的内涵进行界定,并在此基础上深入探讨体系的架构与建设的重点。
(一)“泛在可及的终身教育体系”的内涵界定
首先,就“终身教育体系”的内涵界定而言,可回溯至2019年出台的《中国教育现代化2035》提出的“建成服务全民终身学习的现代教育体系”[9]。就规划纲要阐述的概念内涵来看,主要凸显了三组关键词:一是“服务”,即传统上由政府作为教育提供方、相应群体作为授受方的关系,将逐步由服务与被服务的互动模式所替代;二是“全民”,即教育体系的服务对象将不再局限于以学龄人口为主的青少年,而应扩展至不同年龄、不同教育程度、不同社会背景的所有群体;三是“终身学习”,即新教育体系不仅包括学前和学校教育,还包括离校之后直到老年的继续教育与形式多样的学习活动。显而易见,新教育体系实际上是一个面向全民并融入了终身教育理念的体系。至此,“终身教育体系”的内涵与外延亦被明确界定,接下来的任务就是如何推进并落实《纲要》规定的目标。对此《纲要》进一步提出了“泛在可及”的任务清单。换言之,服务全民终身学习的现代教育体系不能仅停留在口头表述上,还需要一个泛在可及终身教育理念的依托与支撑,并通过落地见效转化为满足个体深层次学习需求的具体行动。
这一广泛惠及学习者并满足其深层次学习需求的“泛在可及的终身教育体系”呈现出以下特征:首先“泛在”(Ubiquitous)意即“普遍存在”[10],强调教育资源存在的广泛性,亦可引申为教育资源的广泛分布。它主要指向供给侧,可以是线下实体形态,也可以通过线上方式呈现。其次,“泛”又可解释为宽泛或空泛,即资源分布虽很广却难以真正落地。为破解这一难题,“可及”应运而生。“可及”(Accessibility)指向需求侧,即“个体获取、使用基本公共服务,并从中受益于某项服务乃至全部服务的容易程度和现实可能性”[11],其核心要义在于确保全体社会成员,尤其是弱势群体,能够公平、便利地享有“宽泛”的资源。因此,“可及”更侧重于制度保障、机制建设及举措落实。一言以蔽之,“泛在可及”强调的是资源供给与学习需求的适配度与便捷性[12],其不仅关注资源的覆盖范围,更注重个体实际收获的成效。
由此,“泛在可及的终身教育体系”可界定为覆盖城乡全域、面向社会全民、贯穿生命全过程的终身学习服务体系。其理想的目标是,任何有教育或学习需求的个体无论其身在何处、何时、何地,均可便捷地获取与其需求相适配的教育资源与学习支持。这是人类教育史上的一项创举,也是教育领域的一次重大革新。
(二)“泛在可及的终身教育体系”的框架结构
众所周知,人的一生有三个重要发展阶段:婴幼儿期对应的学前教育阶段(包括家庭教育),青少年期对应的学校教育阶段(包括基础教育与高等教育),成年期对应离开学校后的继续教育阶段(包括各类职后技能培训、社区教育与老年教育)。相应地,“泛在可及的终身教育体系”的构成亦有三大部分组成,即学前教育与家庭教育、学校教育与学校后的继续教育。
第一部分是学前教育与家庭教育。学前教育是教育强国建设的基础。近年来,学前教育在规模上实现了跨越式发展,毛入园率持续提升,财政投入显著增加,普惠性资源的覆盖面不断扩大[13]。2025年6月1日起施行的《中华人民共和国学前教育法》与国务院办公厅同年7月31日发布的《关于逐步推行免费学前教育的意见》,都凸显了国家推动学前教育“普及普惠、安全优质发展”[14]的重要方针,并预示学前教育正由“幼有所育”迈向“幼有优育”的发展路径[14]。同时,家庭作为儿童的第一所“学校”,父母或监护人则是孩子的第一任“老师”,其家规家风与榜样作用对儿童心灵成长至关重要。因此,家庭教育也已成为家长的重要课题,是否能够在道德品质、身心素养、生活技能、文化修养与行为习惯等方面给予孩子积极引导,则直接关系幼儿教育的质量。学前阶段的家庭教育涉及婴幼儿教育与家长自身素养的提升教育,因而通过“小手牵大手”的方式,推动“家园共育”,将家庭教育从一种零星、自发的亲情呵护,转化为规范化、系统化的“可及”教育建设,就显得非常重要。
第二部分是学校教育。学前教育与学校教育有着天然链接,亦是规模最大、制度化程度最高的教育系统,处于教育强国建设的核心地位。经过改革开放以来的持续发展与优化,中国的学校教育体系已较为完善,其纵向上包括初等教育、中等教育和高等教育,横向层面则呈现覆盖普通教育与职业教育并行发展的格局,同时设有特殊教育,服务于有特殊需求的儿童和青少年。现行学校教育在法律法规与政策制度的保障下,已形成较为完备的体系,其“可及”状况总体良好,教育公平性和普惠性不断增强。
第三部分是继续教育。《国家中长期教育改革和发展规划纲要(2010—2020年)》曾将继续教育定义为“面向学校教育之后所有社会成员的教育活动”[8]。继续教育不仅是教育强国建设的重点,而且也是终身教育体系能否实现“泛在可及”的关键。其作用在于:一方面,若继续教育缺位或不完善,终身教育体系便会因为这一关键领域的缺失而使整体性受到极大损害;另一方面,一次性的学校教育已经不能支撑个体生涯的终身发展,继续教育自然成为了重要保障。然而,继续教育的推进明显存在难度:一是受众面广而杂,凡结束不同层次的学校教育而进入社会的个体,无论男女、不论社会背景或经济地位,均是潜在接受继续教育的对象;二是学习需求多样而异质,包括素养提升、技能拓展、学历更新等,不一而足;三是教育提供主体多元,涵盖了体制内外的正规教育,非正规教育与非正式教育机构及组织;四是教育内容繁杂,其既需满足个性化与精准化的要求,又要兼顾社会发展的外部需求。由于继续教育的对象、内容及需求的宽泛与复杂,其对“可及”的要求最高,难度也最大。
简言之,“泛在可及的终身教育体系”的框架结构包含了学前教育、学校教育和继续教育,而继续教育因其不可或缺且对象广泛、内容繁杂又成为了实现“泛在可及”目标的关键之举。
(三)“泛在可及的终身教育体系”的建设重点
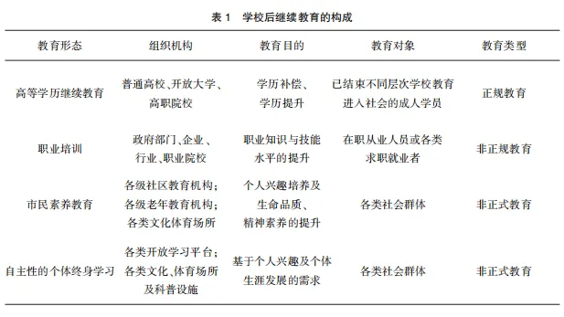
“泛在可及”强调教育资源的可达性与公平性,故而,推进“泛在可及的终身教育体系”的建构应坚持系统观念并突出问题导向。继续教育肩负着为离开学校之后的社会成员提供再学习机会的重任,关乎国民素质与创新能力的提升,但又是当前教育体系中相对薄弱的环节。为此,有必要进一步突出重点,廓清状况,并对继续教育所涵盖的领域、呈现的形态和状况进行深度梳理与分析。总体而言,但凡离开学校以后继续接受的各种教育形态,如学历更新、职业技能提升、社区市民素养熏陶、老年康养休闲教育,乃至城市夜校为年轻人开设的微课程、微证书、微培训等学习活动,均可归为继续教育的范畴。具体来说,有以下四类:
一是高等学历继续教育。作为高等教育体系的拓展与延伸,旨在通过将优质高等教育资源向社会辐射,为有学历补偿与学历提升需求的成人学习者提供相关教育服务[16],从而培养适应经济社会发展和产业结构转型的创新型、应用型和技术型的专业人才[16]。其主要形式包括成人高等教育、高等教育自学考试与开放教育,上述教育类型均可颁发专科或本科文凭。近年来,高等学历继续教育已为实施教育强国建设作出卓越贡献。据教育部2022年的统计显示,全国共有1 725所普通高校举办学历继续教育,2021年该领域招生501万人,在籍生达1209.3万人,占到整个高等教育规模的1/4以上[16]。与此同时,随着《教育部关于推进新时代普通高等学校学历继续教育改革的实施意见》[17]《国家开放大学综合改革方案》[18]等政策出台,高等学历继续教育正在由“规模扩张”走向“内涵深化”发展,对于构建“泛在可及的终身教育体系”的价值与作用日益显现。
二是职业培训。作为继续教育的组成部分,职业培训旨在为走出校门的从业人员提供针对性的职业知识与技能培养,以适应经济社会发展与满足岗位要求,通常包括从业培训、专业培训、在岗培训、转岗培训和其它职业性培训[19](P94)。近年来,职业培训规模持续扩大,培训率逐年提高。2025年国务院就业促进和劳动保护工作领导小组发布的《关于开展大规模职业技能提升培训行动的指导意见》指出,从2025年到2027年底,聚焦高精尖产业与急需行业、就业重点群体等需开展补贴性培训3000万人次以上[20]。这充分表明职业培训正经历规模与结构的协同发展,并成为提高从业人员知识技术水平与培养创新人才的重要途径。
三是市民素养教育。意指在城市的一定区域,为提升市民的生命或生活品质与精神素养,为基层居民开展的形式多样的教育活动[19](P134),主要包括社区教育与老年教育。社区教育是指“在一定区域内利用各种教育资源,开展的旨在提高社区全体成员整体素质和生活质量,服务区域经济建设和社会发展的教育活动”[21]。社区教育起源于社会教育,在中国曾历经多个发展阶段。当下,社区教育在各地已经基本普及,依托开放大学构建的社区教育办学体系,以及省-市-区(县)-街道(乡镇)-社区(村)五级办学网络也在逐渐形成,城市夜校的兴起更是在重塑社区教育发展的新格局。而老年教育则是“以老年人为对象,为老年人学习需要的满足、老年人素质的提高、老年人对社会发展要求的适应而开展的终身教育活动”[22](P4)。老年教育兴起于20世纪80年代,其服务对象已从最初面向离退休干部而扩展至整个社会老年群体[23],同时触角逐步向基层延伸。随着社会老龄化程度的加深,各类老年大学、社区老年教育机构快速发展,目前已经形成了多层次、多样化的发展格局。
四是自主性的个体终身学习。自主性的个体终身学习的形式趋近于“闲暇中的学习”[19](P80),即利用休闲时间自主开展的学习活动。倡导学习应成为个体的生活方式或习惯,鲜明特征是以学习者为中心的自主学习。其目标因人而异,或为个性发展,或为陶冶性情,或无特定目标,仅是以学习为趣味度过闲暇时光,主要形式为阅读、社会交往、线上学习平台、参观游学等。在终身教育时代,一个人仅靠一次性的学校教育以应付自身的终身发展早已成为陈年旧历,个体唯有不断学习、终身学习才能做到完善自我并取得终身发展的金钥匙。故自主性的个体终身学习并不亚于正规学习,它甚至成为了未来社会可持续发展的重要基石。
综上所述,今后,终身教育理念将不再是“泛而不及”的口号,而将是具体的存在、真实的感受、可及的服务。“泛在可及的终身教育体系”的要旨在于既要满足全民对于学前与学校教育的需求,更要关注离开学校以后的继续教育。尤其是继续教育,如表1所示,因其对象广泛、内容前沿、形式多样且与社会发展紧密相连,因此,它的发展与完善与否将直接关系到“泛在可及”目标的实现。一言以蔽之,继续教育的发展及完善不仅是终身教育体系构建的重点,更将关系到社会就业、科技进步、产业发展与国民素养的整体提升。

四、“泛在可及的终身教育体系”构建的路径策略
“泛在可及”是对传统终身教育体系的深化与拓展,是围绕资源、技术、制度、治理等方面的全方位升华,不仅打破了阶段性教育的局限,构建了涵盖学前、学校与继续教育的整体框架,而且还明确这一体系是有力推进教育强国战略的重要支撑,也是全民终身学习的制度基础。界定的目的只是为了理清思路、明辨方向,真正的挑战是如何让“泛在”成为“可及”、让制度成为全民可以共享的红利、让资源的广泛性成为真实能见的获得感。实践中,必须统合社会各种教育资源,实现教育资源的互联互融、教育人才的互动互通。如图2所示,需促进学前、学校与学校后继续教育的融合与融通,并从学分银行、数字化赋能、个性化继续教育和老年教育促进等四个方面展开路径策略的探索,以实现“全覆盖、全时空、全链路、全协同”的整体构建。
(一)建设学分银行,搭建终身学习立交桥
践行终身教育体系的“泛在可及”,首先需要解决各类教育资源的互联、互通与互融问题,其关键又在于消弭各类教育机构之间的壁垒。就目前造成阻隔的主要原因来看,系为各类机构之间因行政归属的不同、体制机制“接口”的差异及由此引发的利益冲突。这不仅存在于教育系统内部,也同样存在于教育与文化、体育、民政等外部系统之间。破解这一困境,则可通过大力推进学分银行建设来实现。所谓学分银行即是模拟银行存储及兑换货币的功能,把在不同教育机构取得的学习成果按学分的形式予以认定、兑换与累积,由此实现跨界互认与资源贯通。就如在多条并行的高速路上架设一座立交桥,从而跨越不同教育层次和类别的壁垒,促进资源横向联结与纵向贯通。
当前,地方性学分银行建设的试点正在开展,但进度参差不齐,尤其在整合教育资源、发挥“立交桥”的作用方面存在差距。在具体实施的过程中,学分银行建设可采取按功能分步骤,分类建设、逐步推进的策略。首先,在中央层面设立国家学分银行,其承担规则制定、授权赋能、督察监测、咨询研究的职能。其次,在国家学分银行的总体架构中下设三类学分银行:一是建设区域性高等教育学分银行,以促进省域、市域高等院校之间的教育资源流通与共享;二是建设区域职业教育学分银行,统筹区域内职业教育系统的教育资源,尤其是促进中职院校与高职院校之间的资源融通与共享;三是建设区域性社会教育学分银行,对社会成员参与各种非正规或非正式教育活动取得的学习成果进行相应认证、转换及积累。再后则是在三类学分银行之间实现横向链接、纵向贯通,即三者授予的学分可相互转换与累积。最后,学分银行全面覆盖所有学习群体,为所有具有学习需求的学习者提供学分认证、积累及转换的服务,由此彻底实现“横向到边、纵向到底”的教育资源互联、互通与互融。

(二)推进数字化赋能,建设全民学习平台
教育数字化是开辟教育发展新赛道,塑造教育发展新优势的重要突破口[24],也是构建“泛在可及的终身教育体系”的催化剂。除学分银行之外,建设一个服务全民终身学习的国家级数字化学习平台,是实现教育资源整合的另一重要路径。
当前,“泛在可及的终身教育体系”所涵盖的机构类型众多,不同教育机构在自身发展过程中大多建立了独立的信息资源管理系统,因数据标准与操作框架各异,形成了“数据孤岛”,由此制约了教育资源的互联与互通。此外,学习资源与成果等关键数据分散于不同平台,因“接口”差异而难以流通,亦严重影响终身教育体系的贯通。同时,不同群体在数字技能上的差异,使老年群体等难以享受数字化红利,也削弱了体系的可及性。国务院办公厅2020年印发的《关于切实解决老年人运用智能技术困难实施方案的通知》[25]就意在破解这一难题。
因此,国家级数字化学习平台在建设完善的过程中应具备两大功能:一是作为资源聚合平台,需汇集来自开放大学海量的在线教育、终身学习、老年教育资源以及其他各类教育机构,如普通高校的精品课程资源,工青妇、博物馆与图书馆等自成体系的社会教育资源等;二是作为家庭学习平台,以“一根网线”即可链接千家万户的形式,服务老中青幼四代人,其中无论是儿童的兴趣与学业需求,成年人的职业发展与育儿诉求,还是老年人的修身养性与社会参与愿望,都能通过家庭学习平台获得支持。
(三)发展个性化教育,提供终身发展支持
在知识经济与技术快速迭代的背景下,终身学习已成为个体与经济社会发展的核心动力。传统“一刀切”的继续教育模式已无法适应学习者多样化的需求,故发展多样性、个性化的继续教育,为每位学习者量身定制学习内容、提供学习支持服务势在必行。其中的关键在于创建一个开放、协同与共享的终身学习生态。
如前所述,“泛在可及的终身教育体系”包括学前教育、学校教育与继续教育三个部分。前两者天然合成,在理想的终身学习生态中,学校教育也应与继续教育无缝对接。然而,由于继续教育涵盖各类高等院校、职业学校、社会组织等,这就需要一个牵头主体来承担继续教育的重任。在当下,开放大学最适合担任此责,理由有三:一是就渊源来看,开放大学的前身广播电视大学的使命,就是为因各种原因被排除在高等教育之外的群体提供学习机会,其具有“根在基层、服务为本”的特质;二是进入新时代以后,开放大学始终与时代同频共振,以国家需求为己任,因势利导不断调整发展定位,当前各级开放大学亦正朝着成为推进终身教育“桥头堡”与“加油站”的目标迈进;三是开放大学归属成人高校,本就具有学校属性,但其学制灵活,形式多样,内容前沿,在突破学校体制机制局限方面具有独特优势。今后,开放大学能否承担起继续教育的重任,将成为完善终身教育体系的关键所在。
(四)激活老年教育,推动娱乐向赋能转型
老年教育是终身教育体系的重要组成部分,也是继续教育最需关注的薄弱环节。在一个不断老龄化的社会中,如何满足老年群体的多元需求,将决定老年教育的质量与成效。当下,老年人的精神文化需求日益旺盛且多元,但长期以来一些基层社区的老年教育仍停留在“娱乐型”阶段,以音乐、舞蹈、书画、戏曲、康养等为主,虽有益于身心,但未能充分体现教育赋能的功能。伴随“新老年人群”的出现及“银发经济”的兴起,使得老年教育从形式到内容等诸多方面都面临着深刻转型。世界卫生组织(WHO)在2013年将受教育程度较高、经济条件较好、健康状况良好的60-74岁群体界定为“年轻老年人”(young elderly)[26]。部分国内“年轻老年人”群体更加注重自我价值实现,愿意尝试新事物,追求高品质的生活。满足该群体深层次需求,积极推动老年教育从“娱乐型”向“赋能型”转化,已是大势所趋、人心所向。
所谓“赋能型”老年教育也是对“娱乐型”模式的升级迭代与超越,意指通过教育意识的转换、学习内容的更新、活动路径的拓展等,而赋予老年教育参与者更多权利、能力和机会,进而提升老年群体的生活质量、社会适应能力和自我实现的意识。其内容可归纳为三个方面:一是社会公序教育,重点在于帮助老年人更好地理解并遵循公共道德与社会规范,促进代际和谐与社会稳定;二是社会适应教育,主要通过提升老年群体信息素养,弥合数字鸿沟,使老年群体能够适应智能社会的发展环境,积极融入数字化生活;三是再就业培训,即把老年人看作是潜在的人力资源,在条件允许的情况下,为有意愿和能力的老年人提供知识与技能支持,帮助他们实现再就业或参与社会志愿服务,从而在劳动与社会贡献中实现自我价值。
结语
“泛在可及的终身教育体系”的提出,是中国在教育强国建设进入纵深推进阶段的重要制度创新。它不仅回应了过去终身教育“泛而不及”的现实困境,也为未来教育发展提供了清晰的方向指引。通过对中国终身教育政策演进的梳理,可以看到体系定位的逐步融合、政府职能的不断增强以及以学习者为中心的理念升华,其共同奠定了实现“泛在可及”的思想与制度基础。在此背景下,终身教育的内涵得到了进一步拓展,其体系结构涵盖学前、学校与继续教育,且既覆盖人的生命全周期,又兼顾了不同群体的个性化、多样化需求。
然而,理念的提出只是起点,如何将“泛在”落实为“可及”,仍是亟须破解的关键命题。因此,无论是学分银行的搭建,还是数字化学习平台的建设,抑或是个性化继续教育的发展与老年教育的转型,其根本指向都是推动教育资源的互联互通互融与公平可得,以使终身教育真正成为全民触手可及的教育制度。简言之,“泛在可及”不仅是技术赋能与制度供给的完美结合,更是教育治理理念的深刻转变,体现的则是以人为本、服务全民的价值追求。
就未来来看,重要任务在于持续优化制度设计,打破体制壁垒,整合多元资源,强化公平普惠,真正构建起覆盖全民、贯穿全程、惠及全域的终身教育体系。值得一提的是,当下,地方的相关探索成效初显,其中广东省从思政教育、文化素养、技能提升、乐龄学习和广东全民终身学习平台建设等方面大力推动服务全民终身学习教育体系的建设,尤其是明确了推进终身学习的目标与意义,即为了百姓谋福利,让学习者在学习中快乐成长,有效架起求职者和岗位需求者之间的桥梁,着力打破机构阻隔,集聚统合多种教育资源。其相关实践将为全国终身学习教育体系的建设提供一个可推广的范例[27]。一言以蔽之,唯有在实践中不断解决终身学习“泛而不及”的堵点和痛点问题,由此才能把“人人皆学、处处能学、时时可学”的美好愿景化为现实图景,并为实现教育强国和学习型社会的宏伟目标提供坚实而有效的支撑。
参考文献




① 凡本站注明“稿件来源:教育在线”的所有文字、图片和音视频稿件,版权均属本网所有,任何媒体、网站或个人未经本网协议授权不得转载、链接、转贴或以其他方式复制发表。已经本站协议授权的媒体、网站,在下载使用时必须注明“稿件来源:教育在线”,违者本站将依法追究责任。
② 本站注明稿件来源为其他媒体和网站的文/图等稿件均为转载稿,本站转载出于非商业性传播行业资讯、学术观点或社会公益信息之目的,并不意味着赞同其观点或证实其内容的真实性。如转载稿涉及版权等问题,请作者在两周内速来电或来函联系。










