走向国际:以微课传播中国文化打造中国教育品牌
中国气象局干部学院在2002年被认定为世界气象组织(WMO)北京区域培训中心,2003年正式揭牌。截止到2021年底,干部学院在预报预测、气候服务、卫星气象、航空气象、防灾减灾等领域累计举办国际培训班86期,培训了来自六大洲150多个国家的5200余名国际学员。其中包括:70期面授国际培训班,累计培训来华国际学员1139名,分布全球138个国家和地区,包括102个一带一路沿线国家的988名国际学员。自2020年疫情以来,国际培训全面转为远程线上,共举办16期远程国际培训班,共计4069名国际学员注册报名,分布全球151个国家和地区,其中包括109个“一带一路”沿线国家的3642名国际学员参训。2021年荣获WMO教育培训大会海报金奖,荣升全球气象远程培训规模最大的WMO区域培训中心。
走向国际
党的十八大以来,习近平总书记将讲好中国故事作为外宣工作的重要任务,开启了对外传播中国声音的新纪元。随着网络媒体的广泛普及和抖音短视频在国内外的井喷式发展,将短视频投放抖音等新媒体平台进行中国文化传播已成为跨文化传播的热门方向。以李子柒为代表的网络达人是借助短视频传播中国文化的成功范例,重塑了西方世界对中国生活和普通民众的认识,截止到2020年11月,在Youtube上阅读量超过15亿次。她的快速走红也充分验证如果设计得当,微课短视频完全可以用外国观众喜闻乐见的方式讲好中国故事,甚至引发中国热。
一、充分响应学员需求,与气象紧密结合
短视频的成功给与了文化微课灵感。中国气象国际援外培训平台历经20年的辛苦耕耘,拥有稳定、活跃、互动性极强的受众群体,为开展中国文化传播提供了得天独厚的土壤。但与网上泛泛介绍中国文化的视频不同,气象国际培训的受众是国际气象领域的政府官员、专家学者和技术人员,对气象文化更感兴趣,因此,以气象为核心,传播我国气象传统文化,输出我国在气象防灾减灾、碳中和、碳达峰等领域的智慧、方案与成就是微课开发的重中之重。在学员最感兴趣的领域,用学员喜欢的方式讲好中国故事。
二、设计完备的微课程体系,科学规划长蓄力
网上有些文化视频虽然一时火爆,但是因为缺乏对课程整体精细化的规划与设计,缺乏后劲,没有对外国人持续的文化影响,热点一过就再没人提起,缺乏连续性。然而印象的改变往往不是一朝一夕完成的,而是靠长时间的渗透和潜移默化的影响。只有形成完备的体系,期规划、持续发力,才能建立文化传播品牌,达成更理想的文化传播效果。
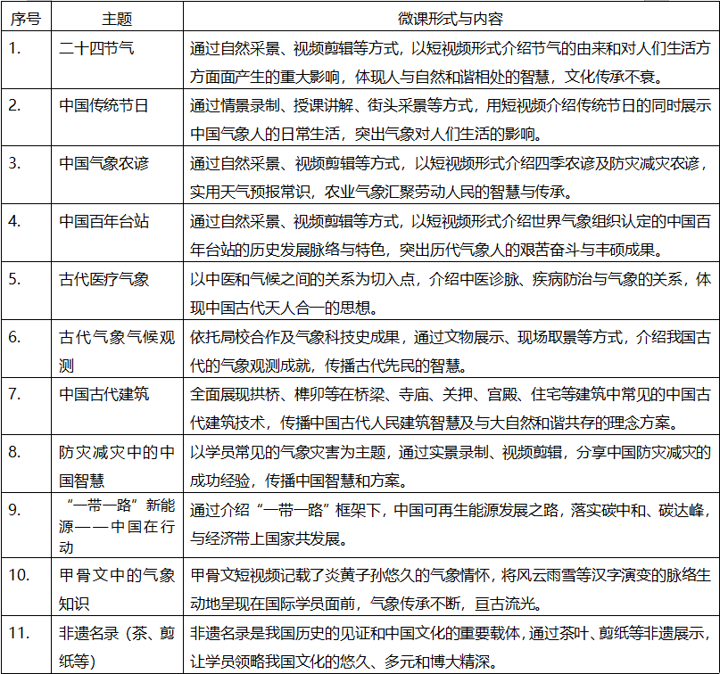
气象国际交流与合作一直以来都是中国外交中的一个重要环节,在气象防灾减灾、气象卫星、气候变化、气象数据交换等方面,我国作为负责任的气象大国,在推进国际气象事业发展、履行国际气象治理职责方面扮演着越来越重要的角色,成果颇丰,积累了数量可观的中国智慧与方案。在传统文化方面,气象文化源远流长,作为影响人们生产生活的重要自然因素,气象文化从甲骨文时期的占天卜辞,到指导农耕的二十四节气和天气谚语,渗透在中国人每天生活的点滴中,一直蓬勃发展传承至今,绵延千年。无论是现今的气象大国担当还是传统的积厚流光,都是传播中国气象声音的宝贵财富,让我们从中不断吸取灵感,科学构建气象文化微课程体系(表1),以一个个生动的中国气象故事带领学员探索中国气象文化的方方面面,让他们一个领略真实、全面、立体的气象强国。
表1气象文化微课程体系(节选)

三、严把开发流程,狠抓课程质量
为保证微课质量,制定了严格的微课开发流程。坚持遵循教学规律,注重规范性、用心打磨课程。每一个微课都要经历选题、微课大纲、脚本逐字稿、分镜设计、英文翻译逐字订正、脚本定稿、视频素材收集、视频制作、视频初审、视频复审、视频定稿等10余个步骤层层把关。由部门主任牵头,充分发挥团队优势,针对每一节微课要进行4次以上集体备课审核,新老教师齐聚一堂,集思广益,共同努力,查找每一个可以改进的方面,追求卓越,不放过视频中的瑕疵。在这个过程中,不光可以凝聚集体的智慧,保证视频质量,也推动了经验的传递,帮助青年教师快速积累教学经验,尽快走向讲台。
四、踔厉奋发硕果累,微课获国外学员赞扬
经过一年多的尝试,2021年3月,干部学院国际培训部正式发文组建“国际培训气象文化微课团队”。4月,学院青年项目“国际培训气象文化微课程体系开发探究”获批。依托两年微课开发的经验积淀以及学院的大力支持,国际培训部积极探索气象文化微课程体系建设。在微课团队的共同努力下,现已探索出以二十四节气、中华传统节日、百年台站、气象农谚、气象甲骨文、“一带一路”碳中和等20个主题为主体的微课程体系,涉及中国气象文化和中国气象成果的方方面面。截止2022年4月,微课团队已按计划完成微课开发46学时,全部上线国际培训班与国际学员见面。
通过国际培训部微课团队的不断努力,建设气象文化微课程体系,紧密结合气象,开发大量生动有趣的气象文化微课程,多措并举深入探索讲好中国故事的方式,气象文化系列微课受到国际学员的热烈欢迎。学员在总结中对微课进行了专门点评,表示微课让他们对中国独特的文化产生了兴趣,希望能看到更多反映中国文化的微课视频。
五、明确前进方向,走稳中国气象声音传播之路
尽管获得了国际学员的肯定,但是传播中国声音的道路还很漫长,微课团队还会再接再厉,优化讲好中国故事的形式,继续按科学的课程体系稳步推进微课程建设。用一个个短小精悍的微课视频,进一步丰富气象文化双因素交融的内容和形式,精准服务广大发展中国家学员对中国传统文化以及气象文化的旺盛需求,借助微课提高在线学习的互动性和参与度,向即将到来的RTC北京揭牌二十周年生日献礼。并坚持对外传播中国传统优秀气象文化及国家在防灾减灾、应对气候变化等气象核心领域的成果,讲好中国故事,向世界展现真实、立体、全面的中国,持续提高国家文化软实力和国际影响力。
① 凡本站注明“稿件来源:教育在线”的所有文字、图片和音视频稿件,版权均属本网所有,任何媒体、网站或个人未经本网协议授权不得转载、链接、转贴或以其他方式复制发表。已经本站协议授权的媒体、网站,在下载使用时必须注明“稿件来源:教育在线”,违者本站将依法追究责任。
② 本站注明稿件来源为其他媒体和网站的文/图等稿件均为转载稿,本站转载出于非商业性传播行业资讯、学术观点或社会公益信息之目的,并不意味着赞同其观点或证实其内容的真实性。如转载稿涉及版权等问题,请作者在两周内速来电或来函联系。










